aflc
官宣!中超顶薪500万,年支出6亿,赢球奖1000万,投入全面限额

官宣!中超顶薪500万,年支出6亿,赢球奖1000万,投入全面限额

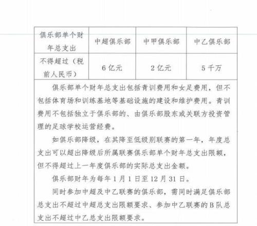
中国足球职业联赛在经历了疯狂的金元足球之后,已经正式迈入了全面限薪、限额时代,如今经过了几个赛季的磨合,新的限薪限额政策出炉了。中足联官方近日发布了一系列重磅的财务新

来源:JRS直播网 2025-12-04

中超球队支出不超过6亿!媒体人热议:没人能超过,变相放弃亚冠

中超球队支出不超过6亿!媒体人热议:没人能超过,变相放弃亚冠

周三,中足联发布《中国足球职业联赛俱乐部财务约定指标》,规定中超俱乐部单个财年总支出不得超过6亿元,这一规定引发了媒体人的热议。《中国足球职业联赛俱乐部财务约定指标》

来源:JRS直播网 2025-12-04

中国职业足球步入“强限薪时代”:中超球队年度总支出限6亿,中超国内球员税前年薪限额500万

中国职业足球步入“强限薪时代”:中超球队年度总支出限6亿,中超国内球员税前年薪限额500万

12月3日,中国足球职业联赛联合会(下称“中足联”)正式印发《中国足球职业联赛俱乐部财务约定指标》,对中超、中甲、中乙三级职业俱乐部的支出、球员薪酬及奖金等设定严格上限,并

来源:JRS直播网 2025-12-04

中足联:中超年支出不超过6亿、国内球员限薪500万

中足联:中超年支出不超过6亿、国内球员限薪500万

12月3日,中国足球职业联赛联合会发布三级联赛财务约定指标的通知,其中规定了新赛季中超球员的年薪限额。同时规定中超单个财年总支出不得超6亿、中甲2亿、中乙5千万。具体来说

来源:JRS直播网 2025-12-04

中足联出台新规:中超球队单财年总支出税前不得超过6亿元,中甲不得超2亿、中乙不得超5000万

中足联出台新规:中超球队单财年总支出税前不得超过6亿元,中甲不得超2亿、中乙不得超5000万

格隆汇12月3日|中足联今日下午发布《中国足球职业联赛俱乐部财务约定指标》,对俱乐部总支出限额做出了规定。在总支出限额上,中超俱乐部单个财年总支出不得超过6亿元(税前),中甲

来源:JRS直播网 2025-12-04

Copyright 2024 All Rights Reserved. JRS低调看直播 版权所有。陇ICP备2022000328号-1