更多
来源:懂球帝2025-12-03 23:17:22
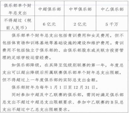
北京时间12月3日,中足联公布了中国足球职业联赛俱乐部财务约定指标的通知,通知中规定了各级职业联赛的单个财年支出限额。
俱乐部单个财年总支出(税前):
中超俱乐部:6亿元
中甲俱乐部:2亿元
中乙俱乐部:5千万
国内球员个人薪酬限额(税前)
中超俱乐部:500万
中甲俱乐部:300万
中乙俱乐部:120万
200万欧锁定J联赛银靴!上海申花引进拉唐,是捡漏还是踩坑
喜讯!他可能成泰山01后青训第二位进国足的球员,踢过亚冠核心
动真格!申花力压海港“抱”得神锋归:一举吹响明年中超夺冠号角
他在亚泰已不堪重用!被球迷视为降级罪人,如今却网传去大连英博
鲁能将跟中超最好的单后腰签新约!曾是伊万国足主力,值得期待
说谁中超名帅:某些球员品德太差,我感觉他们像一条狗
于根伟胆子真大!两位国脚级前锋如今都被他改造成后卫,引发热议
满分是100!海港尽管考了66分但还是三个及格里面第一名
24小时热文
0 阅读